eClass
EN
EN
繁
ABOUT
The School
Welcome to SPCC
Vision & Mission
School History
School Profile
School Hymn
Plans & Reports
Publications
Campus
People
Message from the Council Chairman
College Council
School Management
Organisation Charts
Academic Staff
ACADEMIC
Overview
Subjects Offered
Departments
English Language Education
Chinese Language Education
Mathematics Education
Science Education
Technology Education
Personal, Social & Humanities Education
Arts Education
Physical Education
Curriculum
DSE
IBDP
Culture of Excellence
Public Exams
University Offers
Careers & Mentorship
Careers Counselling
Mentor Programme
Library
ADMISSIONS
Introduction
Local Admissions
Secondary
Primary
International Admissions
Welcoming Students from Overseas
Fees & Scholarships
Fee Remission and Financial Aid
EXPLORE
What's New
News
Congratulations
School Life
SPCC in the News
School Calendar
Global Perspective
Student Exchange
International Conferences
SPCC Model United Nations Conference 2024
Rites of Passage
Educational Trips
Student Activities Week
Extra-Curricular Activities
Student Organisations
Student Profile
Boarding
Introduction
Dormitory Facilities
Boarding Life
Application Procedure
CONNECT
Find Us
SPCC Family
Primary School
SPCC Charitable Trust
Alumni Association
Parent-Teacher Associations
SPCC Services Limited
SPCC Credit Card
Global Partners
Sister Schools
Round Square at SPCC
Souvenirs
Giving to SPCC
Summer Portal
HK Sheng Kung Hui
Search
eClass
EN
繁
Search
Home
/
About
/
People
Message from the Council Chairman
College Council
School Management
Organisation Charts
Academic Staff
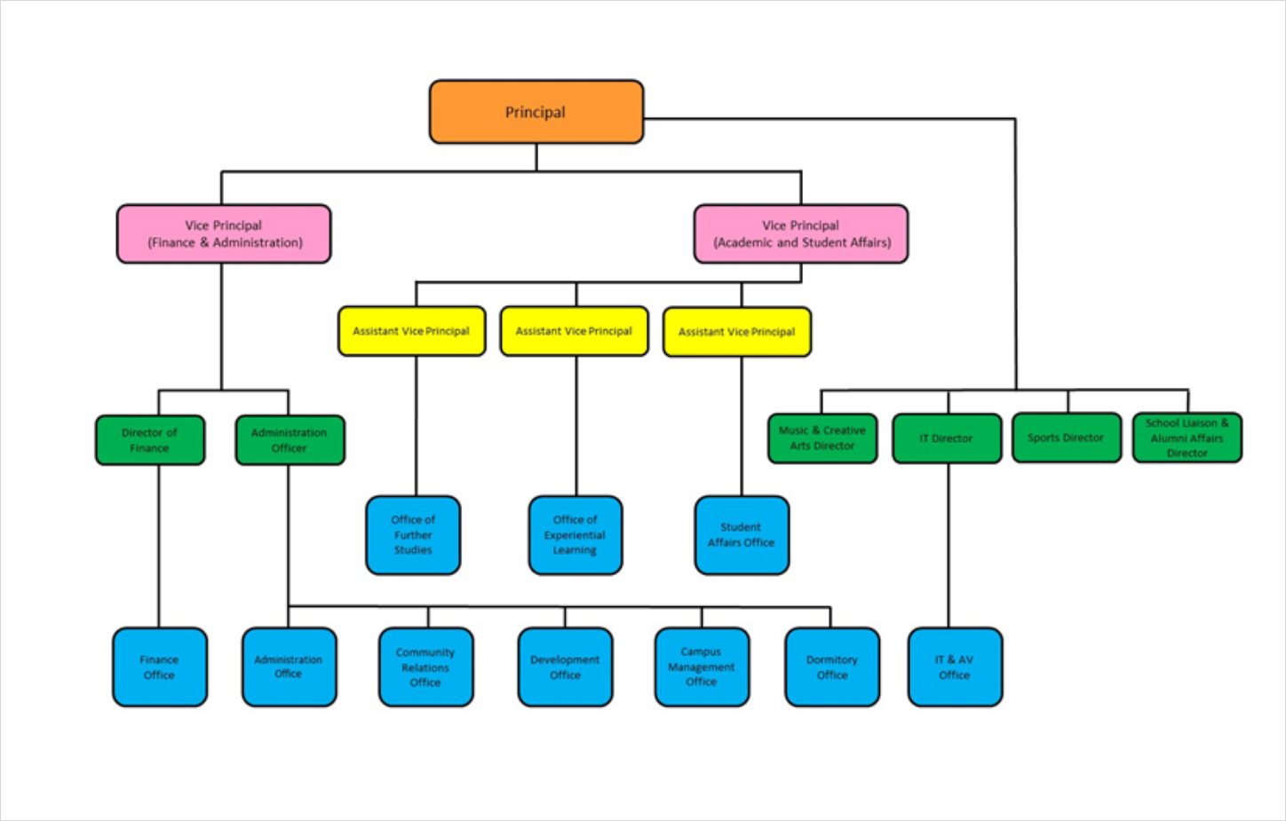
Organisation Charts
School Organisation Charts
Chart I
School Organisation Charts
Chart II